HomeAcademic JourneyPublicationsResearch ToolsOutreach
Research Output

Publications by Project

Computational methodologies rigorously validated and published in peer-reviewed ecological journals, adhering to the TRACE Framework for transparency and reproducibility.

Google Scholar ORCID Profile ResearchGate
Models developed following the TRACE framework and validated against independent datasets. First-author papers provide reproducible code via GitHub.
Project 1

The Merops philippinus Project

Supervisors: S. Bhattacharya & S. Ray
Main researcher: S. Ghosh
Funder: CSIR, India
Temporal extent: 2010--2021
Merops philippinus species range — South & Southeast Asia
Primary data collection sites — West Bengal, India
Merops philippinus — migratory and non-migratory forms, forage and breeding ecology
Prey groups
OdonataHymenopteraColeopteraLepidopteraDiptera
Data sources
Field surveyClimate (IMD)Soil (NBSS)Remote sensing
Primary data types
Nest countsBreeding successInsect trapsAquatic sampling
First authorEcological Informatics2022
Predicting the probability of avian reproductive success and its components at a nesting site
Ghosh, S., Banerjee, A., Mukhopadhyay, S., Bhattacharya, S., & Ray, S. (2022). Ecological Informatics, 72, 101841.
DOI: 10.1016/j.ecoinf.2022.101841
First authorNDC E-BIOS2022
Variation in prey community determines nesting rates of Merops philippinus
Ghosh, S. (2022). NDC E-BIOS, 2, 63--70.
First authorEcological Modelling2021
Is the primary helper always a key group for the dynamics of cooperative birds?
Ghosh, S., Al Basir, F., Chowdhury, G., Bhattacharya, S., & Ray, S. (2021). Ecological Modelling, 459, 109710.
DOI: 10.1016/j.ecolmodel.2021.109710
Project 2

Helminth Molecular Niche in the Mammal Body

Supervisor: L. M. Lyndem
Main researcher: S. Mandal
Funder: UGC, India
Birbhum District, West Bengal — sampling location
Hymenolepis diminuta — scolex and egg microscopy
Helminth species
Hymenolepis diminuta (tapeworm)
Bacterial strains
Lactobacillus taiwanensis S29
Lactiplantibacillus plantarum S27
Experimental Parasitology2024
Efficacy of Lactobacillus taiwanensis S29 and Lactiplantibacillus plantarum S27 against tapeworm infection in Swiss Albino rats
Mandal, S., Mondal, C., Ghosh, S., Saha, S., Ray, M. S., & Lyndem, L. M. (2024). Experimental Parasitology, 259, 108715.
DOI: 10.1016/j.exppara.2024.108715
Microorganisms2022
Hymenolepis diminuta reduce lactic acid bacterial load and induce dysbiosis in the early infection of the probiotic colonization of Swiss Albino rat
Mandal, S., Mondal, C., Mukherjee, T., Saha, S., Kundu, A., Ghosh, S., & Lyndem, L. M. (2022). Microorganisms, 10(12), 2328.
DOI: 10.3390/microorganisms10122328
Project 3

Growth Model Generalisation

Supervisor: S. Bhattacharya
Main researcher: T. Roy
Funder: CSIR, India
Growth curve model family — diagrammatic representation
Applied mathematics project developing generalised growth curve models, validated on biological systems:
Applied to
Fish growth dataCancer cell proliferation assaysStem cell dynamicsMoth cooperative behaviour
Ecological Modelling2023
Moths exhibit strong memory among cooperative species of other taxonomic groups: An empirical study
Rana, S., Basu, A., Ghosh, S., & Bhattacharya, S. (2023). Ecological Modelling, 476, 110235.
DOI: 10.1016/j.ecolmodel.2022.110235
Scientific Reports2022
A noble extended stochastic logistic model for cell proliferation with density-dependent parameters
Roy, T., Ghosh, S., Saha, B., & Bhattacharya, S. (2022). Scientific Reports, 12, 8998.
DOI: 10.1038/s41598-022-12719-y
Ecological Modelling2022
A new growth curve model portraying the stress response regulation of fish
Roy, T., Ghosh, S., & Bhattacharya, S. (2022). Ecological Modelling, 470, 109999.
DOI: 10.1016/j.ecolmodel.2022.109999
Bull. Calcutta Math. Soc.2021
On developing a mathematical model for self-inducing proliferation and its regulation
Roy, T., Ghosh, S., Kundu, S., & Bhattacharya, S. (2021). Bull. Calcutta Mathematical Society, 113(4), 271--308.
Project 4

Plankton Community Ecology of Bakreswar

PI: A. Banerjee
Funder: DST, India
Bakreswar Reservoir, India
Plankton community structure — Bakreswar Reservoir
Plankton groups
CopepodaCladoceraRotiferaProtozoa
Traits considered
Body sizeFeeding typeReproductive modeSeasonality
Ecological Informatics2022
Zooplankton community of Bakreswar reservoir: Assessment and visualization of distribution pattern using self-organizing maps
Banerjee, A., Rakshit, N., Chakrabarty, M., Sinha, S., Ghosh, S., & Ray, S. (2022). Ecological Informatics, 72, 101837.
DOI: 10.1016/j.ecoinf.2022.101837
Project 5

Eco-epidemiology of Canine Distemper in African Wild Dog

Supervisor: S. Bhattacharya
Main researcher: S. Reja
Funder: UGC, India
Serengeti National Park, Tanzania
African wild dog (Lycaon pictus)
SN Applied Sciences2022
Investigation and control strategy for canine distemper disease on endangered wild dog species: A model-based approach
Reja, S., Ghosh, S., Ghosh, I., Paul, A., & Bhattacharya, S. (2022). SN Applied Sciences, 4, 176.
DOI: 10.1007/s42452-022-05053-5
Project 6

The Taiga Project — WP4: Wildlife Module

Project PI: B. Zimmermann
WP leader: O. Franklin & F. Kraxner
Institution: IIASA
Scandinavia
Moose
Alces alcesPublic Domain
Roe deer
Capreolus capreolusCC BY-SA
Grey wolf
Canis lupusCC BY-SA
Red deer
Cervus elaphusCC BY-SA 3.0
Research tools and interactive applications developed under this project are available on the Research Tools page.
Manuscript in progress
Predicting future wolf density in Scandinavia under land-use and climate scenarios with an individual-based hybrid model
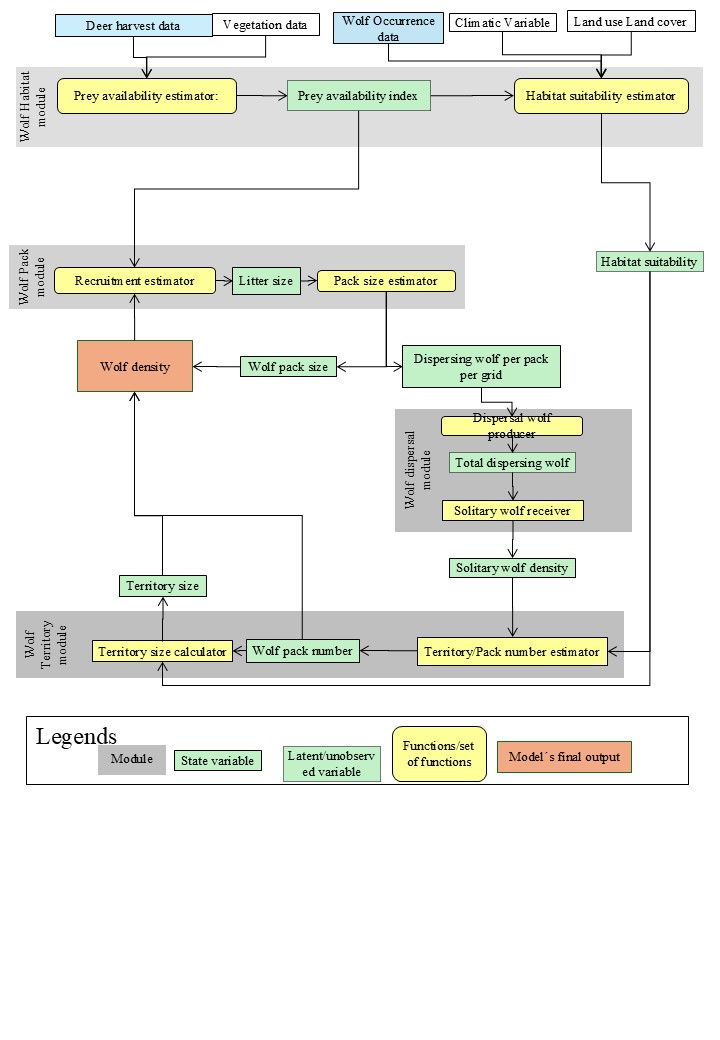
This study develops a hybrid grid-based demographic–spatial model to predict future grey wolf (Canis lupus) density across Scandinavia under projected land-use and climate scenarios. Following near-extinction in the 1960s, wolves have naturally recolonised the Scandinavian boreal forest, but understanding how many packs can coexist in human-dominated landscapes remains critical for balancing ecological benefits with social acceptance. The model integrates four coupled modules operating across spatial scales on a 50 × 50 km grid: (1) a Wolf Habitat Module that estimates prey availability from deer harvest data, vegetation, and land-use/land-cover, and combines it with climatic variables to produce a habitat suitability index; (2) a Wolf Pack Module that uses habitat suitability and prey availability to estimate recruitment via litter size and pup survival, yielding pack size and wolf density per grid cell; (3) a Wolf Dispersal Module that calculates yearling dispersal from each pack, routes dispersing wolves to suitable receiver grids based on habitat suitability, and estimates solitary wolf density available for new pack formation; and (4) a Wolf Territory Module that estimates territory size as a function of habitat suitability and calculates the number of packs each grid cell can support. The model is trained on long-term monitoring data from the SKANDULV programme (1999–2015) and validated against independent data (2016–2024). Predictions are generated under multiple SSP-RCP scenarios to test three hypotheses: that future forest-cover changes will increase average territory size, that warmer winters will shift territory concentration northward, and that overall wolf density will increase across Scandinavia.
Conceptual model structure
Conceptual diagram of the wolf individual-based hybrid model — four modules: Habitat, Pack, Dispersal, and Territory
Project 7

Optimal Control Theory on Forest Ecoepidemic System Analyses

PI: S. Ghosh & S. Singh
Institution: IIASA
Focal system
Alnus glutinosaAgelastica alniMeigenia mutabilisPasseriform birds
Methods
Optimal control theoryEco-epidemic modellingRegime shift analysisHybrid seasonal–annual models
First authorUnder reviewFrontiers in Applied Mathematics
Adaptive stability of the Black alder ecoepidemic system: integrated intervention alone prevents regime shift under phenological variability
Ghosh, S. & Singh, S. Frontiers in Applied Mathematics. Under review.